2026年新考季又来临,又到了一年一度的学位英语考试集中期,大家都做好一次性通关的准备没有?如果你有以下问题,看完这篇能够帮助大家解决80%的烦恼
…………
大家要知道学位英语的考试难点在哪里,其实考试内容无非就是对题目和材料的理解,考不过的原因也很简单,对单词的不熟悉、对语法结构运用的混乱,复习的时间没有规划等等。这篇文章从考试政策、题型分析、学位证作用、学习计划等全方位给大家分析清楚,读到最后,至少能帮你解决80%的难题!
一、学位英语简介及考试内容
1、学位英语简介
学位英语是成人高等教育学士学位英语的简称,主要是为了测试成人教育本科学生的英语水平情况,是否达到普通本科教育英语教学要求。通过学位英语考试是申请学位证的必备条件之一。它并非全国统一组织的考试,现在主要有3种考试类型:省考试院组织、高校联盟、学校自主命题。
成考、自考、国开、网教这些学历提升方式的本科考生,毕业之后只有毕业证,学位证是要单独申请的!还有一点需要成考生特别注意!大半部分成考院校,毕业之后就不能申请学位证了,如果没申请毕业后想拿学位证,只能重新报名其他专业重新读本科。自考生一般毕业2年之后还能考学位英语。
2、学位英语考试内容
根据上面的内容可知,学位英语并非全国统考,因此各省/高校联盟/各高校的题型不完全一样。
以下是各省/高校联盟的学位英语考试题型,各位同学可以参照。校考类的题型会不一致,建议各位同学详见所在高校公告哦!
钉题库根据各省/高校联盟/各高校考情,针对性设置了对应的课程和题库,课程详情可去网页端https://www.dingtiku.cn或手机端钉题库app【视频课程】查看!
01 全国版:包含9个题型的学习内容,属于最全题型的课程,考生选择对应的题型学习即可,适用于大部分高校。
02 高教版:包含5个题型,适用于所在高校考试大纲为《成人高等教育本科生学士学位外语水平考试大纲》 (2016年12月第2版)的大部分高校。
03 省份/联盟版:考试题型不完全一致,具体参考下表即可。
二、有没有必要拿学位证
可以明确的告诉大家有必要拿学位证,本科毕业证都要到手了,只要再多付出一些努力拿到学位证就可持有双证,未来的就业范围也会更广!
其次,学位证与毕业证是有根本区别的,能拿就建议都拿!
毕业证:是学习阶段应学习内容合格所颁予的证书,就像大学以前我们的初中、高中毕业证书一样,表明我们在某一阶段系统地学习过了一定的科学文化知识,是我们的教育层次的说明。
学位证:是所学专业领域知识水平的高度、学科能力水平的体现。对于以后找工作面向社会非常有帮助,能够提升自己的竞争能力。如果大家有关注考公、考编这类招聘考试公告,可以观察到,很多岗位都会要求报考者拥有与最高学历相对应的学位证书。如果未来想考公、考编,没有学位证会很受限!
三、考过学位英语拿到学位证有什么好处吗?
就业范围广了,可选择的机会多了,含金量变高了,竞争的优势明显加强,具体可以体现在以下4个方面:
(1)考研
本科生越来越不吃香,更好的工作机会留给学历更高的人才!所以现在的考研大军越来越多!
如果你有继续提升学历的需求,该怎么从中脱颖而出?不可能只靠单薄的一张毕业证书吧?研究生招考没有学位证的考生,很多高校都不会要,也不符合报名条件。所以拿到学位证书非常有必要!
(2)考编、考公
大部分考公、考编公告中都会要求报考者双证齐全,即学位证和毕业证,留给没有学位证同学的工作岗位非常少!并且一般不在核心区域,未来的发展机遇小!
(3)就业
2026年应届毕业生预计1260万人,毕业生越来越多,就业形势越来越严峻,如果没有硬实力,也没有学历,应聘上好岗位就难了!学历虽然不代表能力,但它是必不可少的应聘敲门砖!
如果自己想有更高更好的发展,想提高自己的福利待遇,想要拿到更高的工资,就特别需要证书的加持。双证合一,含金量才足够高!
(4)评定职称
拥有本科毕业证并同时获得学士学位证书的人,参加各大职业资格考试通过时,在单位内评定高级职称更容易一些!很多人能力出众,就是差一个证书的加持!为自己未来的职业发展铺路,考取学位英语去申请学位证,是十分明智的选择!
四、拿学位证需要准备哪些材料
别以为考过学位英语就是万事大吉,你还需要从平均成绩、论文成绩方面下功夫!小编分析了大部分高校的学位证申请公告,一般都需要以下条件,同学们可以参考一下,细节方面各个高校可能有所差异,具体条件跟着学校通知走!
1、学位证申请条件
(1)完成毕业论文并通过论文答辩,论文成绩达到学校申请学位证的规定,部分学校会要求论文答辩成绩达到优或良。
(2)所学专业的主干课程平均成绩不低于 70 分,最低要求一般是 65 分,最高85分。
(3)无违纪行为
(4)学位英语成绩合格
注意:
①平均成绩没达到申请要求可以申请补考,能不能补考需按照学校规定执行
②大部分成教学生以及部分网教学生一般需要在毕业前申请学位证书,不然将会失去授予资格
2、如何申领学位证
一般需要携带以下材料在线上或线下申请学位证
(1)学士学位申请表(电子版)
(2)身份证复印件正反面(电子版)
(3)毕业证复印件(电子版)
(4)两寸蓝底照片两张(电子版)
(5)自考学籍表复印件(电子版)
(6)学位外语合格证复印件(电子版)
五、学位英语考试通过率/难度/范围
1、学位英语考试通过率
学位英语考试的通过率长久以来一直保持在20%-24%之间,这个通过率刷掉了一大批人,再加上上面说的申请学位需要满足的条件,获得学位证的的比例维持在15%左右。所以想要获取学位证不仅要在学位英语这一方面做足准备,还要在课程平均成绩及论文答辩方面做好充足的准备。
考试合格线一般来说100分的卷面分60分合格,120分的卷面分72分合格,但是这并不是唯一的评分标准,具体还需要根据各省/高校联盟/各高校的成绩合格公告确定。
2、学位英语考试难度
学位英语的难度在高考英语与英语四级之间,有一定的难度。普遍认为他的难度在三级半,因此通过这个考试还是有难度的,如果自己没有基础的话肯定是需要下苦功夫学习的。
3、学位英语考试范围
学位英语考试大纲范围各省/高校联盟/各高校都有一定差距,但是总体来说大部分都参考,教育部学位与研究生教育发展中心组编写,高等教育出版社出版的《成人高等教育本科生学士学位英语水平考试大纲(非英语专业)》(2016年12月第二版)的考试大纲,主要差距就是在于题型上,但是基本上4400大纲词汇和语法的内容都是一样的,可以说是标配,从另一方面来看,学英语无非就是词汇量和语法的问题,我把需要掌握的词汇和语法能力写在下方,绝大部分高校的要求都有以下几点,大家可以参考哦!
【词汇】
掌握考试大纲所规定的英语词汇、常用词组、常用词缀,并在阅读、写作等过程中具有相应的应用能力,即:
1.领会式掌握4400个单词和550个常用词组。
2.复用式掌握2000个左右的常用单词和搭配以及200个左右的常用词组。
3.掌握一定数量的常用词缀,并能根据构词法和语境识别常见的派生词。
解读:好多同学问我,什么是领会式,什么是复用式,简单的来说,领会式一般来说只要求我们看懂,复用式不仅要求能看得懂,同时还要求考生能够写作并运用出来,相对比较难掌握也是考试频率较高的内容。
【语法】
掌握基本的英语语法知识,要求能在阅读、写作等过程中正确运用这些知识,达到正确理解、获取信息及表达思想的目的。需要掌握的具体内容如下:
1.名词、代词的数和格的构成及其用法。
2.动词的基本时态、语态的构成及其用法。
3.形容词、副词的比较级和最高级的构成及其用法。
4.常用连接词、冠词的词义及其用法。
5.非谓语动词(不定式、动名词、分词)的构成及其用法。
6.虚拟语气的构成及其用法。
7.各类从句的构成及其用法。
8.基本句型的结构及其用法。
9.强调句型的结构及其用法。
10.常用倒装句的结构及其用法。
把词汇及语法学好,做阅读理解、翻译、写作等都是信手拈来。学习词汇一定是一个长期积累的过程,捷径就是反复记忆强化!
六、学位英语备考难点
1、考试范围及内容
各省/高校联盟/各高校题型都是不固定的,每次都可能有变化,可能今年就考5个类型的题目,下次就考6个题型。
考生首先需要了解学位英语大致考试范围及内容,可以进入所在院校官网查看考试大纲和题型,如果所在各省/高校联盟/各高校没有指定的参考用书,建议大家选择我们的全国版,再根据题型进行学习。
2、考试资料匮乏
大多数考试内容都是不公开的。很多考生没有正确的指引,买到的资料也不合规,导致学习效果不佳!
关于这一点建议考生记住这一点,从根本上来说,只要自己的基础足够好,英语能力不错,不管是什么类型的英语考试都是能做到游刃有余的!大部分学位英语考试范围,都是基于前面说过的《成人高等教育本科生学士学位英语水平考试大纲(非英语专业)》(2016年12月第二版),跟着学就行,我们的课也是根据这个研发的!
3、基础差
大多数考生基础差,又是上班党,对英语又陌生又没有备考的时间,学习起来的难度就更大!所以如果想考学位英语拿到学位证一定要留足备考时间,一天抽出一小时或者两小时都行,基础打不好都是白搭!
可以挤出碎片化时间进行学习,在地铁上、吃饭时、等公交等场景状态下的时间,我们都可以称之为碎片化时间,这个时间都是我们可以用来学习的时间。
七、零基础学渣速成学习计划
为了给考生提供清晰的复习思路和复习方向,帮助考生成功通过考试,钉题库在这里就成人本科学士学位英语统一考试,拟定了一份全面的 30 天学位英语学习计划(考生可根据自己的情况做出相应调整)!
注意:本篇文章分享的是学位英语全国版的SVIP班学习计划,含有作文模块!有的省份/高校联盟/高校是不考作文的,可以忽略作文模块的备考建议。如果想获取所在省份/高校联盟的详细学习计划,例如广东、山东、安徽、北京、江西、山西....等,购课后,可以在资料栏目自行下载对应省份的即可。
1、先导阶段
首先要熟悉考情、考试范围、备考方法,为接下来的学习做好准备!
2、夯实基础
单词都看不懂考试跟看天书没区别,因此在打基础阶段要首先学习【核心单词班】,这些单词是由Daisy老师从历年真题试卷中挑出的核心词汇,都是年年反复考的单词,并配套电子版默写本帮助学员巩固。同时【语法系统班】涵盖了学位英语语法知识的18个完整考点,学完对做题正确率提升非常有帮助。具体的课程安排、学习任务、学习时长等参考下表:
3、专项提升
基础打好之后就是能力提升的关键期,需要学习【题型突破班】的专项答题技巧,同时通过做题来把握考试的重难点并应用技巧!具体的课程安排、学习任务、学习时长等参考下表:
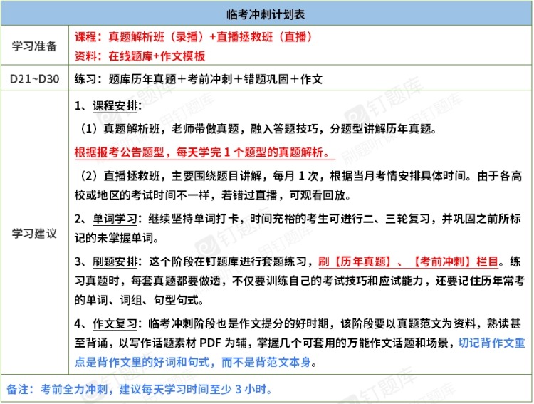
4、临考冲刺
真题对于备考来说是很重要的,因此临考前需要学习【真题解析班】,来帮助我们了解历年考点,同时摸清命题组的出题规律,精准备考!搭配【直播拯救班】进行在线上课,考前可以最后一波冲分!具体的课程安排、学习任务、学习时长等参考下表:

