报名2026年演出经纪人需要什么条件?
发布时间:2025-12-19 22:15:58 来源:钉题库
点击量:653
最近有不少考生询问:报名26年演出经纪人需要什么条件?我们把演出经纪人报考相关问题整理出完,零基础报考的同学看完,能帮你避不少“坑”!

一、报名26演出经纪人需要什么条件?
报名条件 
(一)同时符合下列条件的人员可以报名参加全国演出经纪人员资格认定考试:
1.具有中华人民共和国国籍; 
2.拥护中华人民共和国宪法,具有良好的政治素质、业务水平和道德品行; 
3.具有高级中学、中等专业学校以上学历; 
4.年满18周岁,具有完全民事行为能力。 
(二)有下列情形之一的人员,不得报名参加全国演出经纪人员资格认定考试:
1.因违反考试纪律、扰乱考试秩序等原因被取消考试资格未满2年的;
2.因违反《营业性演出管理条例》及其实施细则等规定,被认定为文化市场严重失信主体的。
注意:
①报名所学专业和工作经验的限制,只要满足年龄和学历条件,即可报名。
②港澳台地区不设考场,考生可正常报名,考场可选择内地城市。

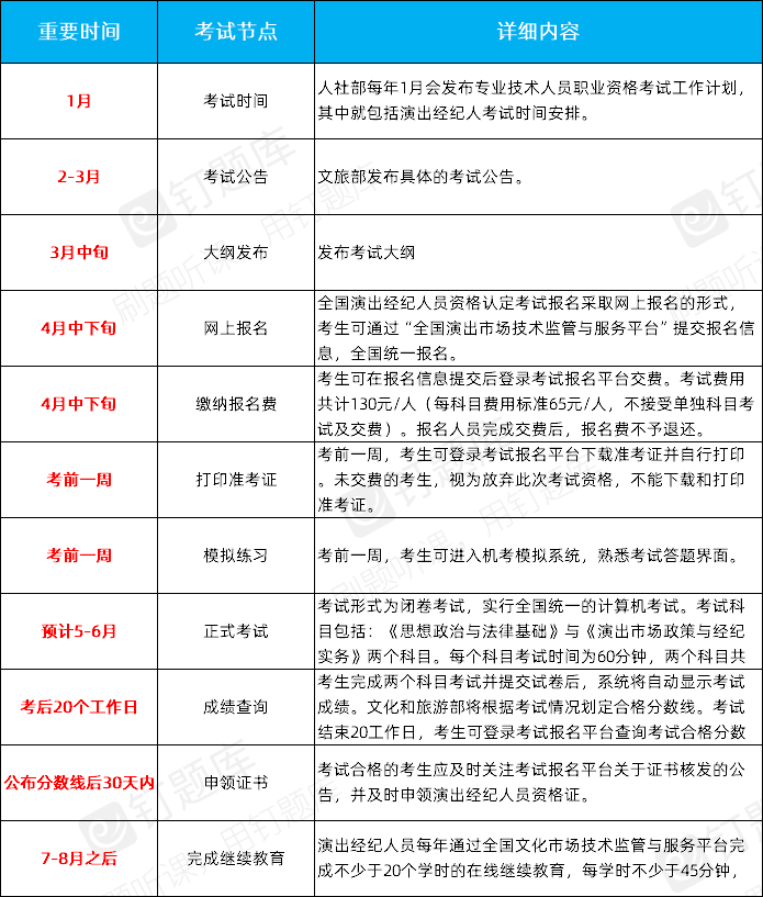
二、26演出经纪人全年重要时间表

三、26演出经纪人备考交流群
2026演出经纪人考试一般在4月报名,5/6月考试,一年只考一次,你准备好了吗?
·快来加入钉题库『2026演出经纪人备考交流群』
·及时了解各类考试资讯,包括报名时间、考试时间等信息;
·及时了解各类行业动态,薪资待遇;
·一起讨论专业内容,学习误区等;和考友一起交流学习~
↓↓↓扫码进入26年演出经纪人备考交流群↓↓↓

温馨提示:因考试政策、内容不断变化与调整,钉题库提供的以上信息仅供参考,如有异议,请考生以权威部门公布的内容为准;钉题库对以上内容的真实性、完整性不作任何保证或承诺,同时如转载的内容不慎侵犯了您的权益,请联系我们邮箱dingtiku@163.com,我们会及时删除处理。

热门资讯
钉题库APP
刷 题 听 课 就 用 钉 题 库
联系我们
周一到周日 8:30-21:00
联系在线客服
在线客服
报考咨询
课程购买
APP下载
扫描二维码
下载钉题库APP
回到顶部

1

手机号

2

验证码

3

成功